
SRFコンサルティング 中小企業診断士 菅田洋之
- 〇2010年に中小企業診断士として独立。
- 〇事業再構築補助金採択実績42件
- 〇ものづくり補助金採択実績65件
- 〇小規模事業者持続化補助金採択実績200件以上
- 〇6次産業化認定41件
- 〇2010年~2023年 群馬県商工会連合会嘱託専門指導員
- 〇2011年~現在 群馬県6次産業化サポーター
- 〇2015年~現在 沼田市ぬまた起業塾講師
- 〇2016年~現在 群馬県立農林大学校 6次産業化論講師
行政書士限定「採択された事業再構築補助金申請書そのものを公開・解説する中小企業新事業進出補助金申請書作成完全攻略セミナー」
こんなお悩み・目的はありませんか?
- 〇実際に採択された申請書を確認し、行政書士業務と して再現・活用したい。
- 〇「採択された申請書」を業種別に解説してほしい。
- 〇補助金業務を「継続受任」に変える実務視点が知りたい。
- 〇補助金申請書を自力で作成したい。
- 〇業務単価を1件200万円以上に向上させたい。
- 〇補助金の顧客獲得導線が知りたい。
セミナー目次
セミナーのゴール
01 訪問時の流れ
02 電気工事業から洗車カフェへ
03 組立梱包業から菓子製造業へ
04 建設業からドッグランへ
05 カフェからファンスティング宿泊施設へ
06 冷蔵設備業から太陽光パネルリサイクル業へ
07 農業から農産物直売所へ
08 冷凍食品業からレトルト食品業へ
09 フランス料理店から惣菜業へ
10 カフェからパン屋へ
11 バター・チーズメーカーから菓子製造業へ
12 顧客の獲得方法
採択された事業再構築補助金申請書をセミナー用に改変した全163ページの資料です。
申請書を“書ける”だけではなく “採択された申請書を評価軸で読める”状態になることです。
よって、テンプレ配布や魔法の言い回し紹介はありません。以下のポイントを解説してゆきます。
〇審査項目の全体構造
〇加点・減点が生まれるポイント
〇「事業計画」と「設備投資計画」の関係
〇採択された申請書に共通する“前提設計”

今回受講される方に限り、
〇飲食飲食店から惣菜・スイーツ店へ
〇造園業からそば店へ
〇ヨガ教室から飲食店へ
〇漬物店からカフェへ
〇建設業からサツマイモスイーツ店へ
の5業種の採択された事業再構築補助金申請書をセミナー用に改変した75ページの資料を贈呈いたします。これで合計15業種を完全網羅します。
解説資料・特別付録合わせて238ページです。
解説のポイント
【準備】
1.訪問の準備 2.訪問時の流れ 3.契約
【ヒアリングの内容】
1.補助金利用の内容 2.現状確認 3.顧客ニーズ 4.市場動向 5.強みと弱み 6.競合調査 7.新規開拓のターゲット 8.提供する商品・サービス 9.販売促進策 10.実施体制 11.スケジュール 12.金融機関の確認
【顧客獲得の流れ】
【質疑応答】
中小企業新事業進出補助金業務の一般的な受任モデル(参考)
補助金額2,000万円の場合
〇着手金 30万円(申請書作成及び電子申請まで)
〇成功報酬 15% 300万円
〇実績報告書 20万円(実績報告書作成及び電子申請まで)
注意事項
〇本セミナーは、採択された申請書の公開・高度な実務解説・質疑対応を含む完全プロフェッショナル向け内容です。
〇単発の学習や情報収集を目的とした方には向いていません。
〇中小企業新事業進出補助金業務を高単価・高付加価値の専門業務として確立し、継続的に受任する意思のある行政書士の先生のみお申し込みください。
セミナー終了後のフォローアップ
〇無料添削サービス
中小企業新事業進出補助金申請書の作成・申請代行事業を受託されたら、申請書の下書きを作成していただき、メールにてお送りください。無料で添削させていただきます。(おひとり様2回まで)
〇個別相談
時間:1回90分以内
形式:zoom
内容:申請書のブラッシュアップ
料金:補助金額の5%(税別)
受講される先生方への事前準備のお願い
1.本セミナーは中小企業新事業進出補助金公募要領に基づいた内容となります。
2.あらかじめ、中小企業新事業進出補助金公式ホームページにある公募要領及び関連資料をご確認いただいた上で受講してくださいますようお願い申し上げます。
3.資料をノートパソコン等へダウンロードしてください。印刷物の配布はありません。
よくあるご質問
Q. 高額ですが、元が取れるか不安です。
本セミナーは成果や受任を保証するものではありません。
ただし本セミナーでは、採択された申請書をそのまま読み解き、「なぜ通ったのか」「どの判断が評価されたのか」を実務レベルで言語化します。そのため、すでに補助金業務を受任している方、または年間を通じて継続受任していく覚悟のある方にとっては、1件の受任で回収可能な投資として判断しやすい内容です。
Q. 実績が無くても参加できますか?
はい。採択された申請書の分析が中心のため、実績の無い方でも理解できる構成です。
Q. この内容は他では学べませんか?
書き方自体は他でも学べますが、採択された申請書全文を複数業種で横断的に解説する機会は多くありません。
開催日時(全3回)
1回目 令和8年5月9日(土)9:00~12:00
2回目 令和8年5月16日(土)9:00~12:00
3回目 令和8年5月23日(土)9:00~12:00
受講料 定価165,000円のところ、第1期キャンペーン価格として99,000円(税込)にてお申込みいただけます。 定員 6名様
受講方式:zoomセミナー
〇お申込み後のキャンセル・返金は、承っておりません。内容をご確認のうえ、お申込みをお願いいたします。
〇本セミナーにお申込み後に資料をダウンロード可能となります。
〇天災、交通障害、講師の急病等により開催できない場合は改めて開催のご案内をさせていただきます。
以下をご了解ください
- 本セミナーは行政書士限定であることを理解し、行政書士として参加します。
- 本セミナーで公開される申請書・資料について、第三者への開示・転載・共有・譲渡・貸与を行わないことに同意します。
- 本セミナーは成果や採択を保証するものではなく、実務理解と業務設計を目的とした内容であることを理解した上で申し込みます。
- セミナーの録画・録音・スクリーンショットは禁止されていることを理解し、これに同意します。
- 本セミナーは通信販売に該当し、 クーリング・オフ制度の対象外となります。
SRFコンサンルティング
中小企業診断士 菅田洋之
サイト : https://srfconsultingoffice.com/
〒360-0037 埼玉県熊谷市埼玉県熊谷市筑波2-20
セミナーに申し込む
左記(上記)チェック内容をご確認・ご了解いただいたうえでお申し込みください。定員6名になり次第締め切ります。BASEの商品ページへ移行します。
事業再構築補助金申請書採択資料3社収録+解説書+数値計画ワークシートの教材販売(セミナーではありません。)
1.ものづくり補助金採択済資料3事例(冷蔵設備業から太陽光パネルリサイクル業へ・バター・チーズ製造業から菓子製造業へ・建設業からデイサービス業へ)+解説資料+数値計画ワークシート
①事業再構築補助金採択済み資料(83ページ)
過去に採択された申請書そのものを公開(個人情報等を改変済)します。書き方がわからない、採択例を見たい、型を学びたい、採択された申請書はどのようなレベル感か、どのような事項が要求されるかを確認したいと思っている方にお勧めです。
内容は冷蔵設備業から太陽光パネルリサイクル業へ・バター・チーズ製造業から菓子製造業へ・建設業からデイサービス業への3事例です。 事業再構築補助金申請書そのものと中小企業新事業進出補助金電子申請用に改変した2種類の申請書を3事例掲載しております。
②中小企業新事業進出補助金申請書作成解説資料(24ページ)
中小企業新事業進出補助金申請書を記載するうえでどのような観点が必要なのか、ヒアリング方法は、事業シナジーとは、競合優位性とは、実現可能性は、審査基準に適合する申請書とは、中小企業新事業進出補助金申請書作成のリアル等を実務目線で解説します。
③CARG連動数値計画作成ワークシート
私が実際に使用しているエクセルワークシートです。入力シート・入力見本・年成長率の3シート構成です。
④価格 49,500円 ⇒ お試し価格 29,800円(先着10名様)
【教材の特徴】
「受注はしたが、書けない……」そんな不安を1日で解消。
45件の事業再構築補助金採択を導いた「中小企業診断士の思考」を、そのまま貴所のノウハウにしませんか?補助金業務に挑む先生方が今、直面している壁。それは「採択レベルの正解がわからない」という恐怖ではないでしょうか。
特に「中小企業新事業進出補助金」は、公募要領を読み込むだけでは見えてこない、業種ごとの「加点ポイント」や「審査員に刺さる言葉選び」が存在します。
そこで、45件以上の事業再構築補助金採択実績を持つSRF Consultingが、実際に採択された3業種(冷蔵設備業から太陽光パネルリサイクル業へ・バター・チーズ製造業から菓子製造業へ・建設業からデイサービス業へ)の申請書と、その電子申請への改編ノウハウをすべて公開することにいたしました。
【この資料が、貴所の実務をどう変えるか?】
〇迷いが消える: 採択済みの実例を「お手本」にすることで、執筆スピードが劇的に向上します。
〇失敗を回避する: 審査項目に基づいた「5つの秘訣」で、不採択のリスクを最小限に抑えます。
〇信頼を勝ち取る: 実践的なヒアリングシートにより、クライアントから必要な情報を漏らさず引き出せます。
【なぜ、今だけ特別価格なのか?】
本資料は、今後定価 49,500円 での継続販売を予定しています。
しかし、まずは先行して実務に活用いただける10名の先生に限り、第1期・先行リリース価格 29,800円 でご提供します。
「事業再構築補助金採択事業計画書3事例(冷蔵設備業から太陽光パネルリサイクル業へ・バター・チーズ製造業から菓子製造業へ・建設業からデイサービス業へ)+詳細解説」
【こんな行政書士の先生におすすめです。】
〇中小企業新事業進出補助金事業を新たな事業領域として確立したいと思っている方。
〇中小企業新事業進出補助金の採択された申請書を見て、研究したいと思っている方。
〇実務経験が浅い方: 受注はしたものの、白紙の申請書を前に「何から書けばいいか」手が止まっている。
〇採択率を上げたい方: 自己流で申請しているが、審査員の視点を外していないか不安を感じている。
〇効率化を目指す方: ヒアリングや構成案作成に時間がかかりすぎており、プロの「型」を導入して時短したい。
〇抱えている課題
「業種ごとの特性をどう文章に落とし込めばいいか分からない」
「公募要領を読んでも、具体的にどの項目を強調すべきか判断に迷う」
「クライアントへのヒアリングが不十分で、後から情報不足に悩まされる」
【この資料でかなえられる要望】
〇「採択レベル」の基準が明確になる: 実際に採択された3業種(冷蔵設備業から太陽光パネルリサイクル業へ・バター・チーズ製造業から菓子製造業へ・建設業からデイサービス業へ)の生データにより、合格ラインが肌感覚で分かります。
〇電子申請への対応がスムーズになる: 下書き構成方法と電子申請用への要約にに最適化された書き方が分かります。
〇ヒアリングの漏れがなくなる: 45件の成功を支えた専用シートで、必要な情報を最短距離で回収できます。
【あなたが手にするもの(ベネフィット)】
〇不採択リスクの低減: 中小企業診断士が直伝する「5つの秘訣」により、審査員に刺さるポイントを外しません。
〇作成時間の劇的な短縮: ゼロから考えるのではなく、採択済みの構成を「お手本」にすることで、執筆スピードが数倍に跳ね上がります。
〇プロの現場のリアルな知見: 理屈だけではない「現場のリアル」を知ることで、クライアントへのアドバイスに深みが増し、信頼関係が強固になります。
【コンテンツ構成(目次詳細)】
【第1部:中小企業新事業進出補助金申請書作成解説】
〇審査項目(P1〜2): 加点ポイントを逃さないための基礎知識
〇公募要領に沿った記入方法(P3〜14): 項目別の具体的な書き方ガイド
〇採択を導く5つの秘訣(P15~16): 診断士が教える勝てる申請書の共通点
〇現場のリアル(P17〜19): 実務家だから語れる落とし穴と対策
〇【SRF式】ヒアリング・シート(P20〜24): 実践でそのまま使える質問集
【第2部:実録・事業再構築補助金申請書採択済み資料】
1.【冷蔵設備業から太陽光パネルリサイクル業へ】採択された申請書 P1~P14
1-2.【電子申請へ改編】 P15~P30
2.【バター・チーズ製造業から菓子製造業へ】採択された申請書 P31~P44
2-2.【電子申請へ改編】 P45~P57
3.【建設業からデイサービス業へ】採択された申請書 P58~P69
3-2.【電子申請へ改編】 P70~P83
【お申し込みをされた方へのアフターサービス】
1.個別添削・監修サービス
①不採択の不安をゼロに
: 「これで本当にいいのか?」と悩みながら書き進める時間はもう終わりです。45件の知見から、貴所の申請書に足りない「加点ポイント」を具体的に朱入れします。
②「審査員の目」を貴所に
: 中小企業診断士として、審査員がどこを評価し、どこに疑念を抱くか。その裏側を知るプロが、あなたの文章を「通るロジック」へと変貌させます。
③実務の時短とスキルアップ
: 添削内容を一度見れば、次からの申請書作成スピードが格段に上がります。単なる添削ではなく、貴所の資産になる「実務教育」としてご活用ください。
④価格 補助金額の5%(税別)となります。
2. 案件の共同受任・代行(パートナーシップ)
「案件を、確実に『入金』まで導く」貴所の『頼れる技術部門』として、SRF Consulting Officeが伴走します。
①案件特有の「重圧」を肩代わり: 設備投資額が大きい案件ほど、事業計画の整合性や財務分析の深さが問われます。45件の戦歴を持つ私が、貴所に代わって(あるいは共同で)最強の計画書を策定します。
②行政書士と診断士の「最強タッグ」: 書類作成のプロである行政書士の先生と、経営分析のプロである診断士の私。この連携こそが、難易度の高い大型案件を攻略する唯一の正攻法です。
③成功報酬を「確実な果実」へ: 成功報酬を「不採択」でゼロにするリスクを負わないでください。私のノウハウを投入することで、貴所の成功報酬を「ほぼ確定した未来」に変えるお手伝いをします。
④提携スタイル: 共同受任型。 先生が窓口となり、実務(計画策定)のメインを私が担当。
⑤価格 補助金額の7%(税別)となります。
「資料で学ぶ」か、「直接プロの知見を借りる」か。初めての方は、まずは本資料で私の「思考の型」に触れてみてください。すでに具体的な案件を抱え、一分一秒を争う状況であれば、直接「添削」または「共同受任」をご相談ください。 貴所のクライアントである事業者の夢を、確実な「採択」という形で共に叶えましょう。
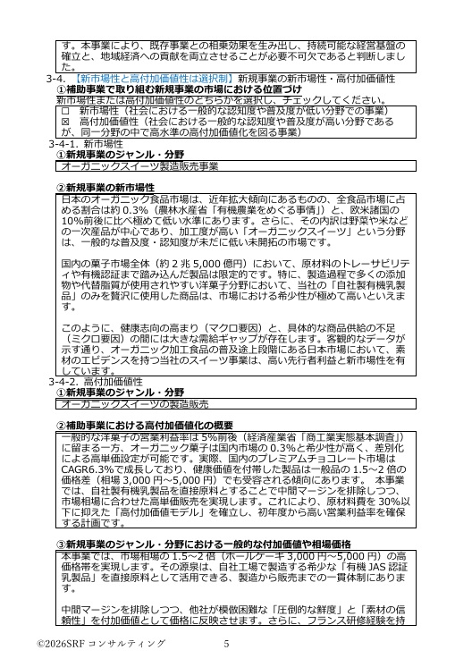
申請書の一部をご確認ください。






チェックリスト
☑本教材の購入は行政書士限定であることを理解します。
☑本教材で公開される申請書・資料について、第三者への開示・転載・共有・譲渡・貸与を行わないことに同意します。
☑本教材は成果や採択を保証するものではなく、実務理解と業務設計を目的とした内容であることを理解した上で申し込みます。
SRFコンサルティング
中小企業診断士 菅田洋之
サイト : https://srfconsultingoffice.com/
〒360-0037 埼玉県熊谷市筑波2-20
お申込み
価格 49,500円 ⇒ お試し価格 29,800円(先着10名様)
上記チェック内容をご確認・ご了解いただいたうえでお申し込みください。BASEの商品ページへ移行します。
事業再構築補助金申請書採択資料10社収録+解説書+数値計画ワークシートの教材販売(セミナーではありません。)
①事業再構築補助金申請書採択済み資料(160ページ)
目次
01 訪問時の流れ P1~P2
02 建設業からドッグランへ P3~P21
03 電気工事業から洗車カフェへ P22~41
04 カフェからファスティング宿泊施設へ P42~P54
05 組立梱包業から菓子製造業へ P55~P65
06 冷蔵設備業から太陽光パネルリサイクル業へ P66~P80
07 バター・チーズメーカーから菓子製造業へ P81~P95
08 農業から農産物直売所へ P96~P110
09 カフェからパン屋へ P111~P127
10 冷凍食品業からレトルト食品業へ P128~P140
11 フランス料理店から惣菜業へ P141~P160
②中小企業新事業進出補助金電子申請資料
上記、事業再構築補助金申請書採択済み資料を電子申請用へ改編しました。全150ページの資料です。
③中小企業新事業進出補助金申請書作成解説
〇審査項目(P1〜2): 加点ポイントを逃さないための基礎知識
〇公募要領に沿った記入方法(P3〜14): 項目別の具体的な書き方ガイド
〇採択を導く5つの秘訣(P15~16): 診断士が教える勝てる申請書の共通点
〇現場のリアル(P17〜19): 実務家だから語れる落とし穴と対策
〇【SRF式】ヒアリング・シート(P20〜24): 実践でそのまま使える質問集
④CARG連動数値計画作成ワークシート
私が実際に使用しているエクセルワークシートです。入力シート・入力見本・年成長率の3シート構成です。
⑤価格 132,000円 ⇒ お試し価格 77,000円(先着10名様)
「教材の特徴」【申請書作成解説資料】【お申し込みをされた方へのアフターサービス。】は3事例(【冷蔵設備業から太陽光パネルリサイクル業へ】【バター・チーズ製造業から菓子製造業へ】【建設業からデイサービス業へ】)と同じです。
チェックリスト
☑本教材の購入は行政書士限定であることを理解します。
☑本教材で公開される申請書・資料について、第三者への開示・転載・共有・譲渡・貸与を行わないことに同意します。
☑本教材は成果や採択を保証するものではなく、実務理解と業務設計を目的とした内容であることを理解した上で申し込みます。
SRFコンサンルティング
中小企業診断士 菅田洋之
サイト : https://srfconsultingoffice.com/
〒360-0037 埼玉県熊谷市筑波2-20
お申込み
価格 132,000円 ⇒ お試し価格 77,000円(先着10名様)
上記チェック内容をご確認・ご了解いただいたうえでお申し込みください。BASEの商品ページへ移行します。